サイト内検索
Menu
会員専用ページ
お問い合わせ
採用情報
市民のみなさまへ
休日当番医
福山夜間小児診療所
福山夜間成人診療所
健康情報
こどもの健康
医療関係のみなさまへ
各種お知らせ
臨床検査センター/病理診断センター
学術関係
介護関係のみなさまへ
各種お知らせ
福山市医師会地域ケアセンターIROHA(いろは)
地域ケア(訪看・居宅・包括)
採用情報
現在募集中の職種
職場環境と制度
メッセージ
エントリーフォーム
お問い合わせ
お問い合わせ
個人情報保護方針に関するお問い合わせ
医師会のご案内
アクセス
福山地域産業保健センター
メールマガジン(mag)
システム関連情報
関連リンク
サイト内検索
会員専用ページ
お問い合わせ
採用情報
サイトマップ
プライバシーポリシー
一般社団法人 福山市医師会
〒720-0032
広島県福山市三吉町南2丁目11番25号
TEL
084-922-0243
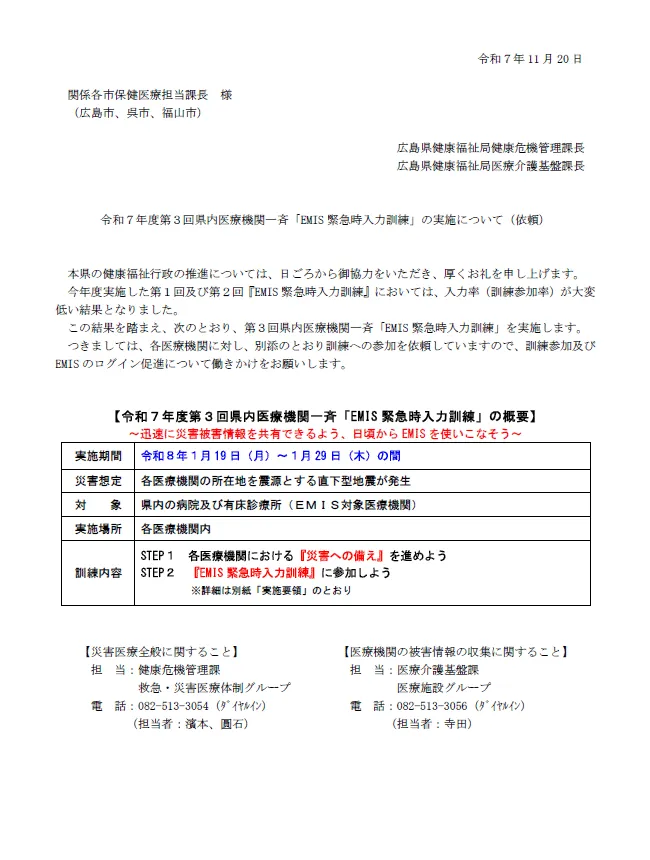
広域災害救急医療情報システム(EMIS)入力訓練及び医療機関基本情報の入力内容の充足について(依頼)
医療関係のみなさま
2026年01月27日
URL
emis--ksmaster.sandbox.my.site.com/s/ksmaster